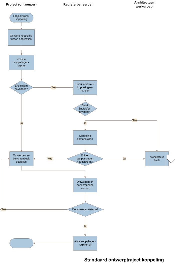
In een eerdere column ben ik reeds ingegaan op de verschillende rollen en actoren bij het up to date houden van een service register. Daarnaast is het stimuleren van hergebruik aan de orde geweest. In onderstaande afbeeldingen zie je een voorbeeld van een werkproces waarbij het actueel houden van de register inhoud en het zoeken naar herbruikbare
onderdelen zijn gecombineerd.
In deze afbeelding zie je hoe het project zelf in het register zoekt naar herbruikbare onderdelen en wanneer deze gevonden worden inzet in het vervolg van het project. Wordt niets gevonden dan wordt de registerbeheerder benaderd die een detail zoekopdracht doet. Vindt ook de beheerder niets dan wordt een werkgroep van experts gevormd die een
vervolgproces uitvoert.
Wordt wel een herbruikbare service gevonden draagt het project zorg voor het bijwerken van de documentatie en zorgt men voor een actualisering van de registerinhoud.

In het vervolgproces wordt bij het ontbreken van een herbruikbare service een groep gevormd die zich deze servicedefinitie gaat ontwikkelen. Hierbij kan een werkwijze gevolgd worden van reuse, buy make, waarbij de betrokkenen zoeken binnen en buiten de organisatiegrenzen voor hergebruik. Denk hierbij bijvoorbeeld aan open standaarden, sectorale afspraken of ontwikkelingen binnen andere divisies van (grote) organisaties.
Ook hierbij is het belangrijk dat de resultaten van deze
werkgroep worden beschreven in de vorm van bijvoorbeeld documenten (of wiki
inhoud) en dat dit wordt verwerkt binnen het service register.